新学期开学以来,经济管理学院为加强学生在线学习管理,根据学校课堂教学管理的相关规定,依托钉钉平台实行课堂教学“一课一报”、教学状况“一天一报”、学生考勤“一周一报”的在线信息填报制度,为学院的教学管理和学生管理提供了基础支撑。通过对开学前3周汇总数据分析,学院考勤填报系统基本稳定,教学状况及秩序良好,教学工作实现了教育部关于“停课不停教”、“停课不停学”的教学要求。
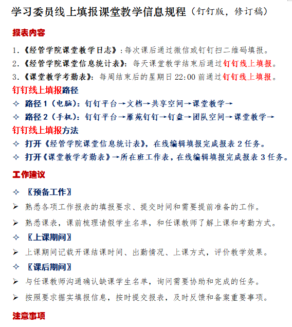
学院按照《Beat365唯一官方网站教室日志》内容,整合专业教学计划、班级开课信息、任课教师信息及班级基础信息设计了“经管学院课堂教学日志”二维码,由学习委员在每节课后将课堂教学状况、任课教师反馈的考勤信息及学生教学评价内容通过微信、钉钉等“扫一扫”功能线上提交,实现课堂教学“一课一报”。“一课一报”上报数据经管理员后台读取处理后通过学院、班级新媒体平台定期发布。

学院通过腾讯文档、钉钉共享空间向班级提供《经济管理学院各专业班课堂信息统计表》,主要收集班级每节课出勤人数、每天开课次数等信息,由班级学习委员在每天课堂教学结束后在线提交,实现教学状况“一天一报”。学院教学、学生管理人员通过在线方式实时了解各班的上课情况,出勤人数和教学总体运行状况,对发现的问题及时通过班主任、任课教师进行处理。

学院将各班《课堂教学考勤表》以电子版形式共享到钉钉共享空间,由班级考勤员通过共享表格适时记录学生的课堂签到出勤情况,每周课堂教学结束后提交并在专门通道标记提交信息,实现课堂考勤“一周一报”。学院对各班上报数据采用在线自动收集和统计方式汇总,由辅导员将周考勤汇总数据和课堂教学“一课一报”数据对比后,向班主任通报,在学院和各班新媒体平台公布。

新冠疫情期间,学院根据线上教学的特点开启学生线上课堂教学管理新模式,各班学习委员在信息填报过程经历了由不会不懂到熟练,学院在线管理模式经历了由繁到简不断优化的过程。经过3周以来的运行,各班学习委员和考勤员都认为新的在线管理方式简单、快捷、好用,相对在校期间的报送方式更加简便、实用、高效。对于考勤结果显示极少数班级存在学生缺勤情况,学院主动和班主任联系,班主任和学生进行沟通询问缺勤原因,并辅助解决,让全院学生顺利、按时参加线上学习,实现了线上教学和线上管理的同步共振,相互促进。
(撰稿:贾欢欢)






Copyright Beat·365(中国区)唯一官方网站-Sports Platform all rights reserved 陇ICP备14001863号-1
甘公网安备 62010202000950号